乐天使官网-追求健康,你我一起成长
微信
首页
关于乐天使
乐天使环境简介 |
董事长致辞 |
乐天使文化 |
组织架构 |
荣誉资质 |
乐天使宣传片 |
最新动态
公司新闻 |
行业资讯 |
媒体关注 |
公司公告 |
技术创新
解决方案 |
科研机构 |
科研团队 |
典型案例
工业园区污水治理项目 |
市政污水处理项目 |
油(气)田采出水处理项目 |
有机垃圾资源化处置项目 |
产品销售
联系方式
联系方式 |
人才招聘 |
人在乐天使 |
福利待遇 |
最新动态
公司新闻
行业资讯
媒体关注
公司公告
公司公告
您的位置:
首页
>
最新动态
>
公司公告
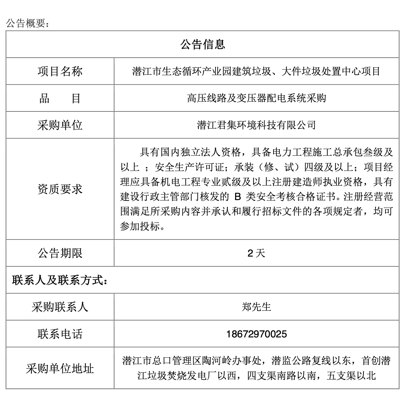
潜江市生态循环产业园建筑垃圾、大件垃圾处置中心项目高压线路及变压器配电系统采购公告
发布时间:2025-11-18 10:02:51 浏览次数:
附件:
潜江市生态循环产业园建筑垃圾室内箱式变电站及高压电缆招标文件.doc
上一篇:
蕲春河西工业园污水处理厂生物处理系统升级 AOA 工艺改造项目进口仪表采...
下一篇:
潜江市生态循环产业园建筑垃圾、大件垃圾处置中心项目行车采购公告