
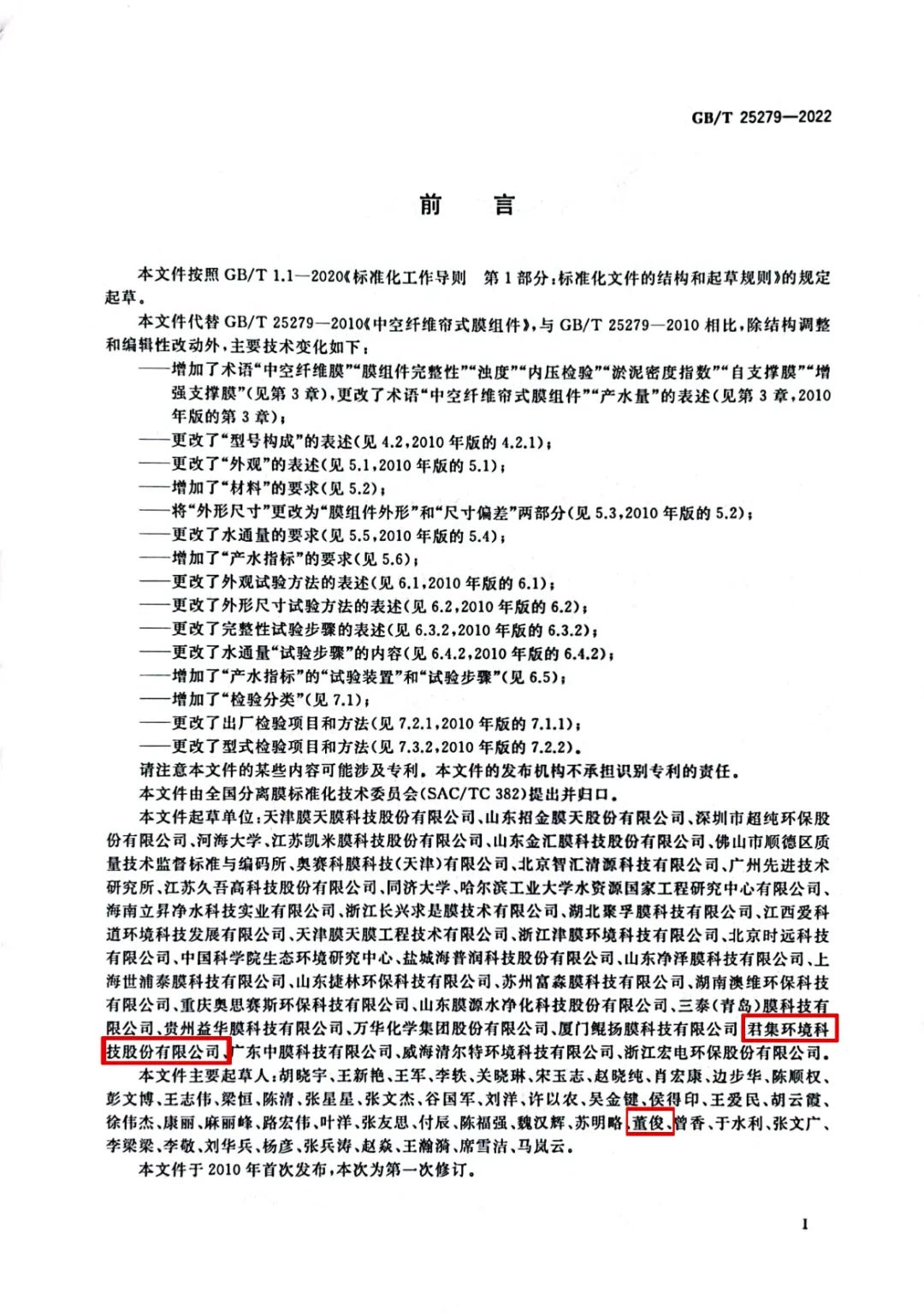
近日,乐天使参编国家标准《中空纤维帘式膜组件》正式批准发布!乐天使环境科技股份有限公司副总工程师董俊作为主要起草人参与此项标准的编制工作。


此项标准由国家市场监督管理总局、国家标准化管理委员会发布,由同济大学、河海大学、中国科学院生态环境研究中心、哈尔滨工业大学水资源国家工程研究中心有限公司、乐天使环境科技股份有限公司等三十多家校企单位共同起草,经全国分离膜标准化技术委员会归口提报。该标准将于2022年10月1日代替GB/T 25279-2010《中空纤维帘式膜组件》正式实施。
近年来,乐天使不断积累水处理领域技术研发和项目建设的经验,坚持标准化建设、管理和运营,先后主编、参编多个国家标准、地方标准、企业标准,为规范行业发展、引导技术创新提供技术支持。
